22|CDP(下):如何构建一个 CDP 系统
曹犟

你好,我是曹犟。
在上一节课中,我们深入讨论了 CDP 是什么,什么样的企业需要 CDP,以及建设 CDP 的前置条件。今天这节课,我们则继续深入,来聊聊如何从零构建一个 CDP 系统。
自研 vs 采购 CDP
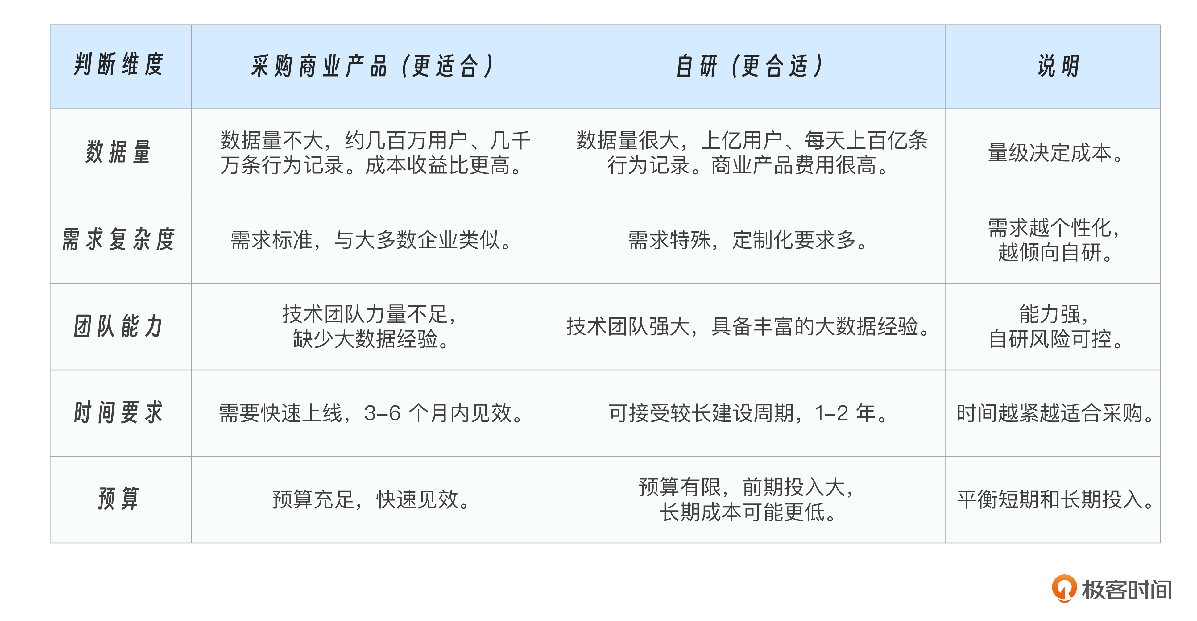
正如并不是每一个企业都需要 CDP 一样,即使是需要 CDP 的企业,也不是每一个都需要自己从头构建。市场上成熟的 CDP 产品或者解决方案有很多,国外有 Segment、Tealium、Treasure Data 等,国内有神策数据、Hypers、腾讯云和阿里云的 CDP 产品等。这些产品各有优劣,给企业提供了丰富的选择。
我用下表对比了自研 CDP 和采购商业 CDP 的优劣势:


在采购与自研之间,还有一个中间方案,就是采购商业产品的核心能力,或者雇佣专门的定开团队,进行二次开发,满足定制化需求。
CDP 的技术架构设计
具体怎样选择,更多也要考虑企业自己的整体 IT 预算和执行习惯,并不是一个简单的技术决策问题。而作为一个技术专栏,我们更多还是通过 CDP 的构建来学习其中的设计思想,从这个角度,我们看看应该如何从零开始构建一个 CDP。
整体数据流
公开
同步至部落
取消
完成
0/2000
笔记
复制
AI
- 深入了解
- 翻译
- 解释
- 总结

1. CDP系统的自研与采购决策框架,包括自研与采购的优劣势对比,以及采购商业产品的核心能力或雇佣专门的定开团队进行二次开发的中间方案。 2. CDP的技术架构设计,包括整体数据流、数据集成层、数据模型层和数据加工层的功能和任务,以及数据导入、数据表管理、ID-Mapping、标签和分群的计算等关键问题。 3. 数据集成层的基础功能,包括从各个数据源采集数据、数据导入任务的管理、数据表管理和数据清洗和格式转换等关键问题。 4. 数据模型层的核心任务,包括构建统一的用户视图、ID-Mapping的关键任务和构建ID关系图谱等关键问题. 5. 数据加工层的功能和任务,包括生成业务所需的标签和分群、标签和分群的计算、配置与计算以及统一的调度系统的管理等关键问题. 6. 数据服务层对外提供各种数据服务,包括实时订阅、adhoc查询、高QPS查询、360度画像和数据资产视图、目的地推送等重要接口。 7. 应用场景层,CDP通过数据服务层提供的能力,赋能各个业务系统,如营销系统、推荐系统、分析系统和客服系统。 8. CDP建设的常见非技术问题,包括数据孤岛难以打破和落地应用困难。 9. AI赋能的智能CDP,展望了大模型技术革命下CDP可能的未来发展。 10. 思考题,包括实时标签和离线标签的业务场景、RFM模型的用户价值分层方法、Lambda架构和Kappa架构的选择、以及大模型在CDP中的作用。
仅可试看部分内容,如需阅读全部内容,请付费购买文章所属专栏
《大数据应用实战》,新⼈⾸单¥59
《大数据应用实战》,新⼈⾸单¥59
立即购买
© 版权归极客邦科技所有,未经许可不得传播售卖。 页面已增加防盗追踪,如有侵权极客邦将依法追究其法律责任。
登录 后留言
精选留言
由作者筛选后的优质留言将会公开显示,欢迎踊跃留言。
收起评论