08|MCP赋能测试:打造大模型的“智能手脚”


MCP 让自动化测试从“苦哈哈”变“游刃有余”
- 深入了解
- 翻译
- 解释
- 总结

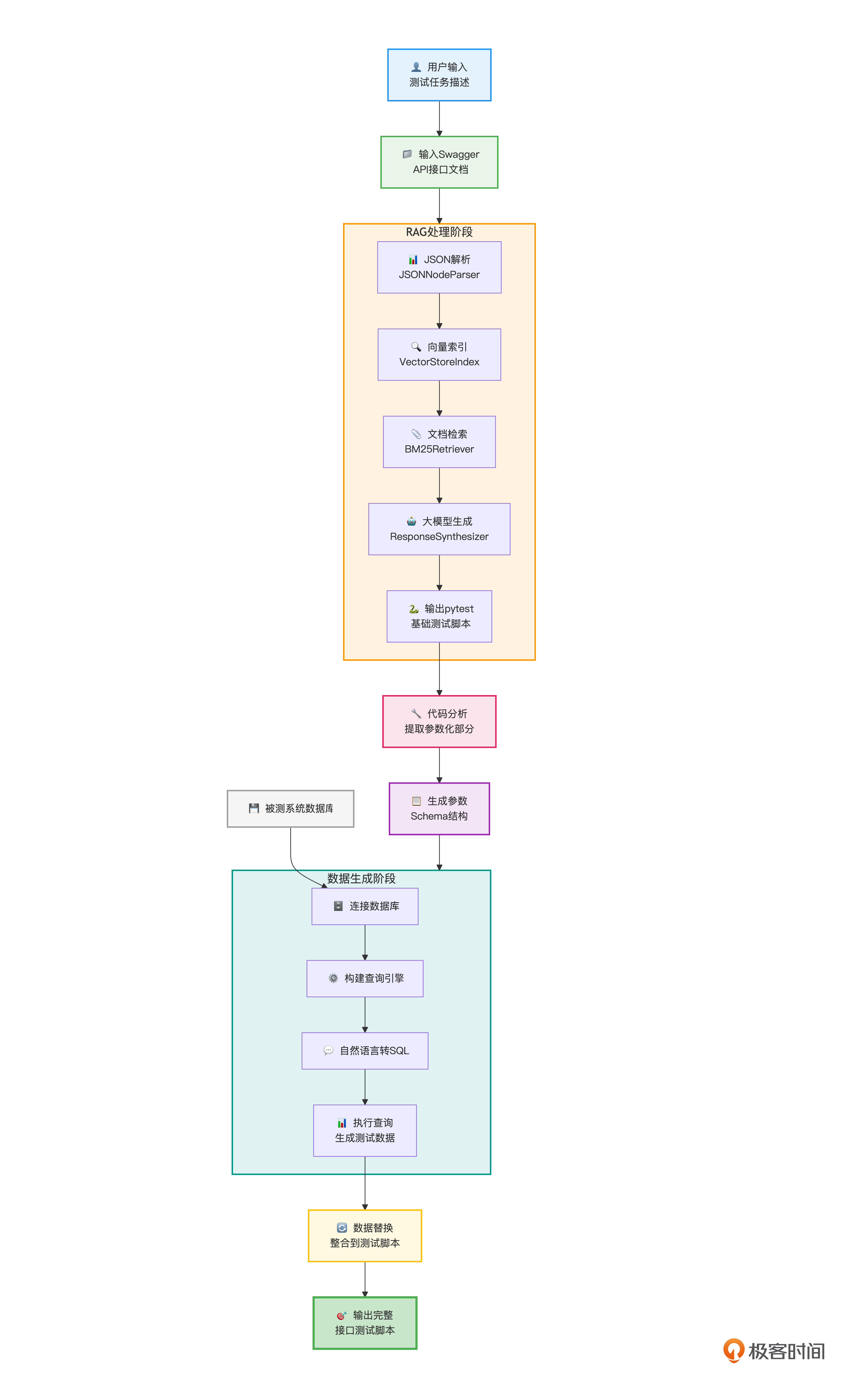
1. MCP是大模型在测试实践中的关键优化工具,为测试工程师赋予更智能的脚本迭代与故障诊断能力,推动测试流程从手动依赖向AI驱动的闭环演进。 2. MCP让自动化测试变得更加高效,能够实现动态适应,包括实时分析日志、抓取截图,甚至调用浏览器工具模拟修复路径,然后迭代脚本。 3. MCP Server是大模型与外部世界“无缝对接”的桥梁,在企业级场景下,能让大模型轻松触达组织内部的“宝藏”,提供了三种能力分别是Tools(工具)、Resources(资源)和Prompts(提示词)。 4. MCP Inspector是MCP官方提供的开源工具,是一个基于浏览器的交互UI,用于测试和调试MCP Server的交互工具。 5. MCP在自动化测试中的应用,让AI变成了“超级调试师”,用自然语言驱动一切,让测试从“码农的噩梦”变成“设计师的乐园”。 6. MCP的本质是一个给大语言模型(LLM,如 GPT 或 Claude)设计的标准化协议,让LLM能“无缝触达”外部世界,提供了Tool、Resource和Prompt三种能力。 7. 在开发MCP Server时,充分利用了Python的Docstrings和Type Hints,让LLM更好地理解工具以及工具的参数,使得开发MCP Server的过程和开发普通函数的过程一样。 8. MCP Client是在MCP Host里面,提供访问MCP Server的客户端,常用的例如Claude Desktop、Cursor、VSCode的Cline插件等等都是非常好的MCP Host,里面都集成好了MCP Client。 9. 通过MCP机制,可以让大模型从单纯的“聊天好手”进化成领域“全能助手”,提供Tools、Resources和Prompts三者合力让AI无缝对接企业系统,实现大模型能力赋能的闭环优化。 10. MCP需要大模型的强大推理能力作为后盾,也得注意数据隐私,并且需要动手试验,以理解MCP的本质,让测试工程师更好地能够驾驭MCP Server,更好地赋能测试过程。
《AI 重塑测试开发系统实践》,新⼈⾸单¥29